16personalities
综合心理健康测评SCL90
发布时间:2026-01-04 18:13:00
阅读量:394
抑郁了怎么办?如何判断自己有没有抑郁?测一测你的抑郁程度多深。
测试地址:
https://www.qqcaihong.com/info/35.html
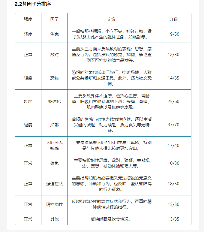
报告页部分展示
测试地址:
https://www.qqcaihong.com/info/35.html
热门推荐
1
全网爆火的SBTI人格测试链接
2
综合心理健康测评SCL90
3
mbti恋爱类型测试
4
(IQ)瑞文智商测试-国际标准版
5
荣格MBTI人格测试(微信小程序)
6
MBTI-快来找你的「贴贴属性」
7
MBTI恋爱脑排名:爱情 “上头” 排行榜
8
MBTI与恋爱:ENFP&INTJ人格类型的爱情密码
9
MBTI:深度融入年轻人生活的文化现象
10
MBTI恋爱脑排名:爱情 “上头” 排行榜
11
MBTI-快来找你的「贴贴属性」
返回首页
开始测试